• Approved by AICTE , DTE (DTE Code : 6760), Govt of Maharashtra
    Affiliated to Savitribai Phule Pune University.
    Accredited by NAAC with ‘A’ Grade
  • MBA: 9527449527
    ERP Login Alumni Login
logo
  • Home
  • About
    • About Lotus Business School
    • Bhaishree Group
    • Chairman’s Message
    • Secretary’s Message
    • Executive Director’s Message
    • Director’s Message
    • Leaders
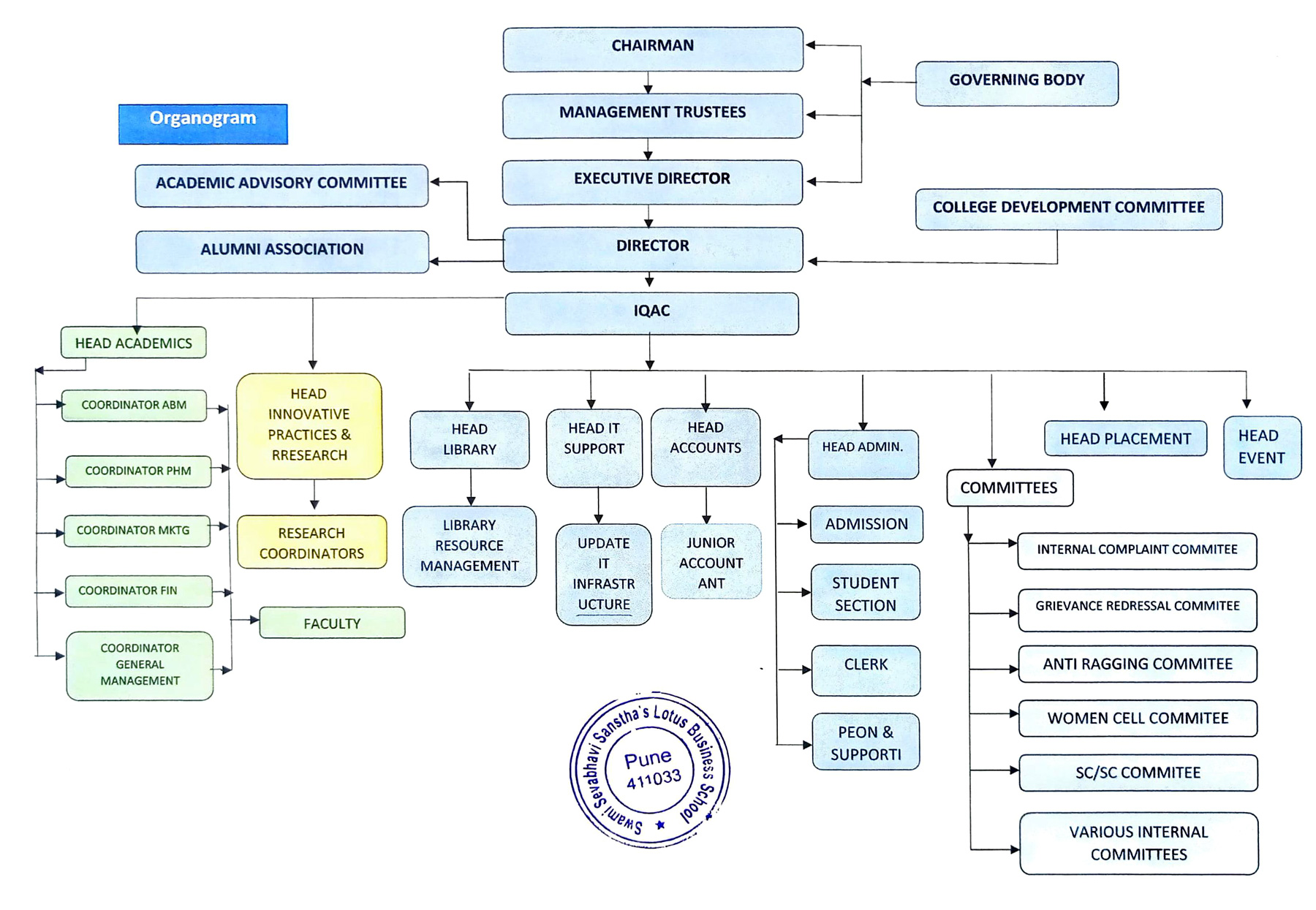
    • Organogram
    • Governing Body
    • Public self Disclosure- HEI
    • Affiliation – AICTE
    • Affiliation – SPPU
    • AISHE Certificate
    • Mandatory Disclosure
    • Committees
    • Awards & Honors
    • Newsletter – Ideation
    • Annual Reports
    • Annual Accounts
    • UGC 2f
    • Institutional Development Plan
    • Reservation Roster
    • Health facilities
  • RTI
  • MBA
    • MBA in Agri Business Management
    • MBA in Pharma & Healthcare Management
    • MBA in Marketing Management
    • MBA in Financial Management
    • MBA in Human Resource Management
    • MBA in Operations & Supply Chain Management
    • MBA in Business Analytics
  • Programs
  • CPP
  • Academic
    • College Development Committee
    • Academic Calendar
    • Human Capital
    • Teaching Aids
    • PEO’s, PO’s, CO’s
  • FRA
  • Admission
    • Admission Process and Eligibility
    • Documents Required
    • Apply Now
    • Brochure
    • Registration Notice
    • Scholarships
    • Pay Online
    • Fee Refund Policy
  • Research
    • Phd Research Center
    • Consultancy
      • Our Mentors
      • Our Offerings
      • Assignments
    • Patent & Copyrights
    • Workshops
    • FDP
    • Publications
    • LBS Research Journal
    • Research Papers
  • Students Corner
    • Syllabus
    • Old Question Papers
    • Results
    • SWAYAM
  • Events
    • Flagship Events
      • Synnovation
      • Ankuran
      • Junoon
      • LBS Premier League
      • Pharma Summit
      • Agri Summit
    • Other Events
      • 2025-2026
      • 2024-2025
      • 2023-2024
  • Placements
    • Final Placement
    • Our Recruiters
    • Placement Team
    • Summer Internship
    • Placement Report
    • Placement Policy
  • NAAC
    • IIQA
    • IQAC
    • AQAR
      • AQAR (2023-24)
      • AQAR (2022-23)
    • Criteria
    • Best Practices
    • Institutional Distinctiveness
    • Peer Team Visit
  • Feedback
  • Facilities
    • Library
    • Physical Infrastructure

Organogram

Lotus Business School offers world-class education and industry-driven programs to shape the leaders of tomorrow.

  • Lotus Business School,
    S.No. 52/53, Jhambe Road,
    Pune Mumbai Expressway, Punawale,
    Pune, Maharashtra 411033,
    India

Quick Links

  • SSR
  • Submit Grievance
  • Bhaishree Group
  • Contact Us
  • Extra-Curricular Events
  • RTI
  • LBS Alumni Association
  • Apply Now
  • Pay Online
  • Job Openings
  • Public self Disclosure- HEI

Programs

  • Agri-Business Management
  • Pharma & Healthcare Management
  • Marketing Management
  • Financial Management
  • Human Resource Management
  • Operations & Supply Chain Management
  • Business Analytics

Contacts

  • Admin: +91 98810 42965
  • Admission: +91 9527 449527
  • Academic: +91 98813 04592
  • Placement: +91 77560 29551
  • admissions@lotuscentre.ac.in

© Copyright Lotus Business School All Rights Reserved.